A chegada e a tramitação do REsp e do AREsp no STJ, por André Macedo de Oliveira e Giovani Menicucci
O recurso especial e o agravo em recurso especial percorrem um longo caminho internamente no Superior Tribunal de Justiça. Alinhando as diretrizes das Resoluções do STJ, do Regimento Interno e do cotidiano no Tribunal, pretende-se neste panorama desenhar a chegada e a tramitação do recurso especial e do agravo em recurso especial no STJ.
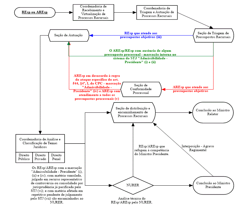
O REsp e o AREsp são encaminhados dos Tribunais de Justiça dos Estados, do Distrito Federal, e dos Tribunais Regionais Federais ao STJ por meio eletrônico. Alguns Tribunais ainda encaminham esses recursos pela via física, daí a necessidade do “porte de remessa e retorno” para alguns Tribunais.
A primeira parada do REsp (e AREsp) até chegar ao Ministro Relator é na COORDENADORIA DE RECEBIMENTO E VIRTUALIZAÇÃO DE PROCESSOS RECURSAIS. É a responsável pelo recebimento, registro, higienização, costura, digitalização, validação e indexação, bem como pela promoção do retorno dos autos físicos ao Tribunal de origem.
Em seguida, o REsp (ou AREsp) segue para a COORDENADORIA DE TRIAGEM E AUTUAÇÃO DE PROCESSOS RECURSAIS. Essa Coordenadoria é dividida em 3 Seções: SEÇÃO DE TRIAGEM DE PRESSUPOSTOS RECURSAIS, SEÇÃO DE CONFORMIDADE PROCESSUAL e SEÇÃO DE AUTUAÇÃO DE PROCESSOS Recursais.
Na SEÇÃO DE TRIAGEM DE PRESSUPOSTOS RECURSAIS ocorre a primeira “filtragem” dos recursos. Verifica-se, inicialmente, tanto no REsp quanto no AREsp o atendimento aos “pressupostos objetivos” de tempestividade, exaurimento de instância, representação processual e preparo, inclusive com a aplicação da “jurisprudência defensiva” a eles cabível. Caso não seja atendido algum pressuposto objetivo, o REsp (ou AREsp) recebe uma identificação no sistema interno do Tribunal "Admissibilidade - Presidente" e o processo segue para a SEÇÃO DE AUTUAÇÃO. Caso atendidos os pressupostos objetivos, o REsp segue para a SEÇÃO DE AUTUAÇÃO e o AREsp para a SEÇÃO DE CONFORMIDADE PROCESSUAL.
Chegando na Seção de Conformidade, analisam-se no AREsp os fundamentos que motivaram a inadmissão do REsp no Tribunal de origem (TJ/TRF). Verifica-se, em especial, a “admissibilidade cotejada”, ou seja, se a parte “rebateu” os fundamentos da decisão recorrida, atendendo à regra do ataque específico do Art. 544, §4, I, do CPC. Caso atendida a conformidade, o AREsp é encaminhado para a Seção de Autuação. O AREsp com deficiência na impugnação da decisão agravada também segue para a Autuação, contudo, com a identificação no sistema interno: “Admissibilidade – Presidente”.
Como se vê, todos os recursos especiais e agravos em recurso especial chegam na SEÇÃO DE AUTUAÇÃO DE PROCESSOS RECURSAIS. Em síntese, temos:
(i) REsp com ausência de pressupostos objetivos com identificação de “Admissibilidade – Presidente”;(ii) AREsp com ausência de pressupostos objetivos com identificação de “Admissibilidade – Presidente”;(iii) REsp com atendimento dos pressupostos objetivos;(iv) AREsp em desacordo à regra do ataque específico do Art. 544, §4, I, do CPC – com identificação “Admissibilidade – Presidente”; e(v) AREsp com atendimento a todos os pressupostos de admissibilidade.
Nessa SEÇÃO, os processos são autuados, ou seja, recebem um número, são cadastradas as partes e os advogados, recebem uma prévia classificação temática (Direito Público, Direito Privado ou Direito Penal) e seguem para a COORDENADORIA DE ANÁLISE E CLASSIFICAÇÃO DE TEMAS JURÍDICOS. Nessa etapa, são analisados e classificados os temas jurídicos contidos nos processos, a matéria de fundo, e, ainda, a identificação dos temas repetitivos ou pacificados, conforme regulamentação do STJ e do CPC.
Nessa COORDENADORIA, os recursos especiais e agravos em recursos especiais que atendem aos “pressupostos” e passam sem qualquer “marcação eletrônica interna” pelas Coordenadorias anteriores - itens (iii) e (v) – passam por uma nova análise de modo a identificar se a matéria já foi apreciada em recurso especial repetitivo pelo STJ ou se a matéria já foi afetada para julgamento. Assim, após essa análise, teremos:
(vi) REsp ou AREsp com matéria sumulada, julgada em recurso representativo de controvérsia ou consolidada por jurisprudência pacificada pelo STJ e(vii) REsp e AREsp com matéria afetada em repetitivo pendente de julgamento pelo STJ.
Após todas as análises, o REsp ou AREsp que não cair nos “pressupostos” e o que não contemplar matéria repetitiva, é encaminhado para a Seção de Distribuição. Após, segue para análise do ministro relator.
Por outro lado, o REsp e o AREsp que porventura receberem a etiqueta (i, ii e iv) “admissibilidade presidente”, que corresponder (vi) a matéria sumulada, julgada em recurso representativo de controvérsia ou consolidada por jurisprudência pacificada pelo STJ ou (vii) afetada em repetitivo pendente de julgamento serão encaminhados ao NÚCLEO DE REPERCUSSÃO GERAL E RECURSOS REPETITIVOS - NURER. Esse é o órgão responsável por encaminhar os recursos ao Ministro Presidente a fim de que sejam julgados monocraticamente. Dessa decisão do Presidente, caberá agravo regimental. Interposto o recurso, o processo retorna para a SEÇÃO DE DISTRIBUIÇÃO e segue para apreciação do Ministro Relator. Todavia, caso identificada a inexistência de recurso repetitivo ou dos vícios apontados pelas Coordenadorias anteriores, o NURER encaminha o recurso à SEÇÃO DE DISTRIBUIÇÃO para que sejam remetidos ao Ministro Relator.
- Esse é o percurso do REsp e do AREsp no STJ.
Comentários
Postar um comentário